乐山事业单位考试

面授课程网校课程图书教材|

砖题库直播职位库文库题库阅读|

问答师资

0833-2307075
您当前位置:公务员考试网 > 乐山人事考试网 > 乐山事业单位 > 备考资料 > 华图预测再创佳绩,这次是省属面试,你懂得!!

华图预测再创佳绩,这次是省属面试,你懂得!!

2017-01-20 10:55 事业单位考试 http://xj.huatu.com/sydw 作者:乐山华图教育 来源:乐山华图

【导读】华图川西分校王牌美女面试教师——左彤阳,再创面试预测佳绩,经过考前一个月的细致教研和充分准备,为本次1月20省属事业单位面试精心准备的两套预测面试题,在第一天就喜获成功,精准命中!!

华图预测再创佳绩,这次是1月20省属事业单位面试

  华图川西分校王牌美女面试教师——左彤阳,再创面试预测佳绩,经过考前一个月的细致教研和充分准备,为本次1月20日,四川省属事业单位面试精心准备的两套预测面试题,在第一天就喜获成功,精准命中!!延续了其预测女王的美誉!!有图有真相!我们相信,本次报班学员也将在左老师的带领下再创佳绩!祝考生顺利!!

华图预测再创佳绩,这次是省属面试,你懂得!!


华图预测再创佳绩,这次是省属面试,你懂得!!

  1月20日,四川省属事业单位面试题(以下内容据考生回忆)。

  1、如何看待共享单车。

  2、你是市文明办的工作人员,组织一场倡导绿色低碳安全出行活动。

  3、你是城管工作人员,如何调查共享单车的运营管理服务问题。

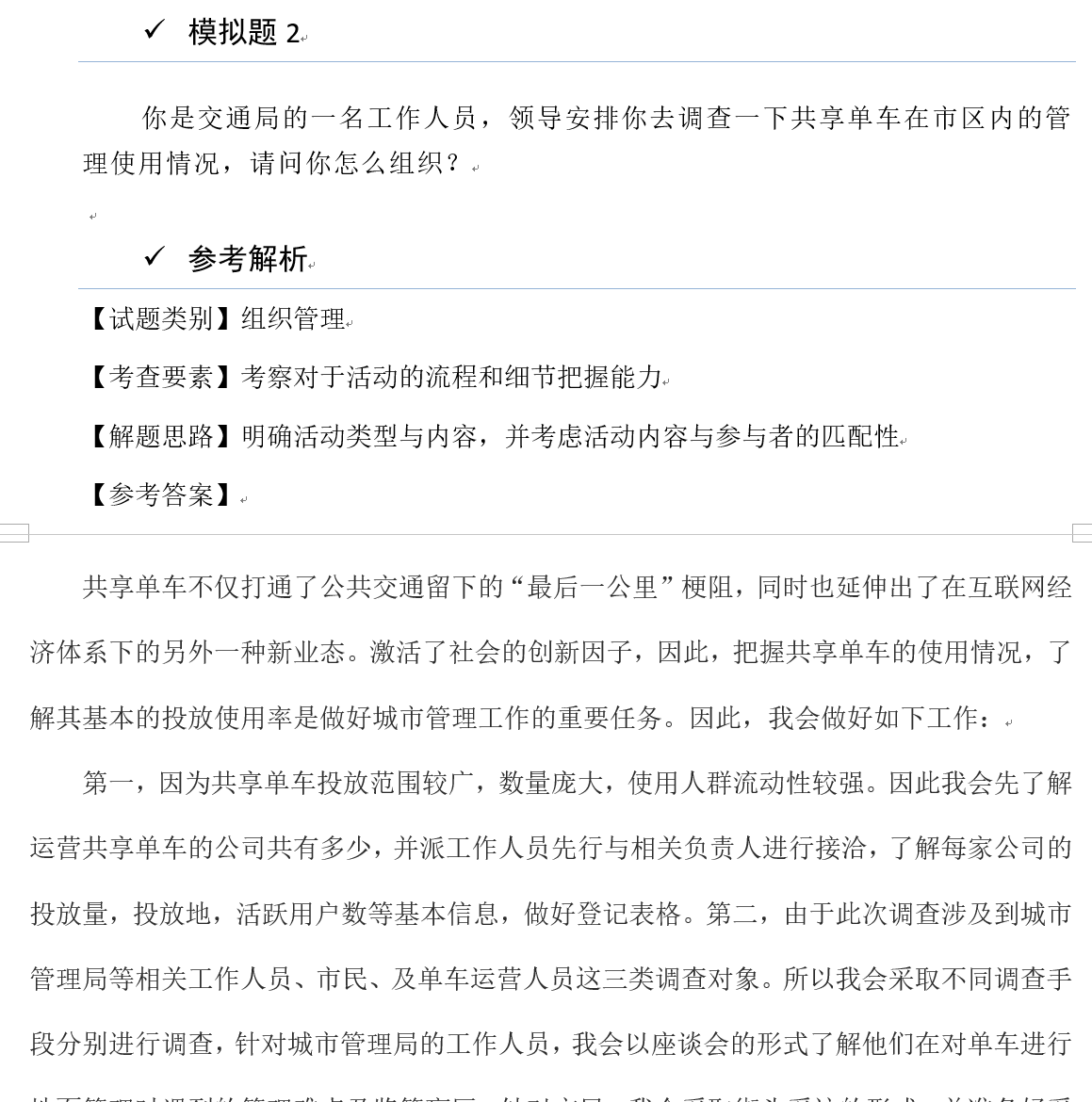
  左老师所命中的预测题与解析截图如下:
       华图预测再创佳绩,省属面试再次命中真题

华图预测再创佳绩,省属面试再次命中真题
 

(编辑:四川乐山)

今日直播

1356289人正在这里听课换一批

四川公务员考试免费辅导

公务员直播  时间:每周一

每周一公务员免费直播课
四川事业单位考试免费辅导课

事业单位  时间:每周二

每周二公务员免费直播课
四川教师公招免费辅导课

教师公招  时间:每周三

每周三教师公招免费直播课
四川银行金融农信社考试免费辅导课

银行金融  时间:每周四

每周四银行金融免费直播课
2016年乐山公务员面试课程
京ICP备11028696号-11 京ICP证130150号 京公网安备11010802021470号